【好伙伴建筑动态】利好建企!发改委:支持民企参与铁路、公路等102项重大工程建设,免投标担保!
导读
《关于进一步完善政策环境加大力度支持民间投资发展的意见》。主要内容如下:
来源:国家发展和改革委员会
11月7日,国家发改委官网发布了《关于进一步完善政策环境加大力度支持民间投资发展的意见》。主要内容如下: 1、支持民间投资参与102项重大工程等项目建设 ·根据“十四五”规划102项重大工程、国家重大战略等明确的重点建设任务,选择具备一定收益水平、条件相对成熟的项目,多种方式吸引民间资本参与。 ·已确定的交通、水利等项目要加快推进,在招投标中对民间投资一视同仁。支持民营企业参与铁路、高速公路、港口码头及相关站场、服务设施建设。 2、发挥政府投资引导带动作用 ·在安排各类政府性投资资金时,对民营企业一视同仁,积极利用投资补助、贷款贴息等方式,支持符合条件的民间投资项目建设。 ·在政府投资招投标领域全面推行保函(保险)替代现金缴纳投标、履约、工程质量等保证金,鼓励招标人对民营企业投标人免除投标担保。 3、支持民间投资参与科技创新项目建设 ·鼓励民间资本积极参与国家产业创新中心、国家技术创新中心、国家能源研发创新平台、国家工程研究中心、国家企业技术中心等创新平台建设,支持民营企业承担国家重大科技战略任务。 4、加快民间投资项目前期工作 加快民间投资项目核准备案、规划选址、用地用海、环境影响评价、施工许可等前期工作手续办理,落实各项建设条件。 5、引导民间投资积极参与盘活国有存量资产 鼓励民间资本通过政府和社会资本合作(PPP)等方式参与盘活国有存量资产。编辑搜图编辑搜图编辑搜图编辑搜图
编辑搜图编辑搜图编辑搜图编辑搜图
编辑搜图编辑搜图编辑搜图编辑搜图
编辑搜图编辑搜图编辑搜图编辑搜图
编辑搜图编辑搜图编辑搜图编辑搜图
编辑搜图编辑搜图编辑搜图编辑搜图
编辑搜图编辑搜图编辑搜图编辑搜图
编辑搜图编辑搜图编辑搜图编辑搜图
编辑搜图编辑搜图编辑搜图编辑搜图
编辑搜图编辑搜图编辑搜图编辑搜图
编辑搜图编辑搜图编辑搜图编辑搜图
编辑搜图编辑搜图编辑搜图编辑搜图
编辑搜图编辑搜图编辑搜图编辑搜图
编辑搜图编辑搜图编辑搜图编辑搜图
编辑搜图编辑搜图编辑搜图编辑搜图
编辑搜图编辑搜图编辑搜图编辑搜图
编辑搜图编辑搜图编辑搜图编辑搜图
编辑搜图编辑搜图编辑搜图编辑搜图
编辑搜图编辑搜图编辑搜图编辑搜图
国家发展改革委关于进一步完善政策环境
加大力度支持民间投资发展的意见
发改投资〔2022〕1652号
各省、自治区、直辖市人民政府,新疆生产建设兵团,国务院各部委、各直属机构,全国工商联,中国国家铁路集团有限公司:
全面建设社会主义现代化国家必须扎实推进高质量发展,必须完整、准确、全面贯彻新发展理念,坚持社会主义市场经济改革方向。党中央、国务院明确要求,着力做好“六稳”、“六保”工作,注重启动既能补短板调结构、又能带消费扩就业的一举多得项目,促进有效投资特别是民间投资合理增长。民间投资占全社会投资一半以上,坚持“两个毫不动摇”,加大政策支持,用市场办法、改革举措激发民间投资活力,有利于调动各方投资积极性、稳定市场预期、增加就业岗位、促进经济高质量发展,助力实现中国式现代化。为贯彻落实党的二十大精神,进一步完善政策环境、加大力度支持民间投资发展,经国务院同意,现提出以下意见。
一、发挥重大项目牵引和政府投资撬动作用
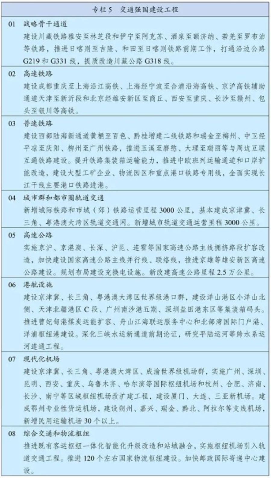
(一)支持民间投资参与102项重大工程等项目建设。根据“十四五”规划102项重大工程、国家重大战略等明确的重点建设任务,选择具备一定收益水平、条件相对成熟的项目,多种方式吸引民间资本参与。已确定的交通、水利等项目要加快推进,在招投标中对民间投资一视同仁。支持民营企业参与铁路、高速公路、港口码头及相关站场、服务设施建设。鼓励民间投资以城市基础设施等为重点,通过综合开发模式参与重点项目建设,提高数字化、网络化、智能化水平。鼓励民营企业加大太阳能发电、风电、生物质发电、储能等节能降碳领域投资力度。鼓励民间投资的重点工程项目积极采取以工代赈方式扩大就业容量。(国家发展改革委、住房城乡建设部、交通运输部、水利部、国家能源局等国务院相关部门,中国国家铁路集团有限公司及各地区按职责分工负责)
(二)发挥政府投资引导带动作用。全面梳理适用于民间投资项目的投资支持政策,加大宣传推广力度。在安排各类政府性投资资金时,对民营企业一视同仁,积极利用投资补助、贷款贴息等方式,支持符合条件的民间投资项目建设。用好政府出资产业引导基金,加大对民间投资项目的支持力度。推动政府和社会资本合作(PPP)模式规范发展、阳光运行,引导民间投资积极参与基础设施建设。在政府投资招投标领域全面推行保函(保险)替代现金缴纳投标、履约、工程质量等保证金,鼓励招标人对民营企业投标人免除投标担保。(国家发展改革委、财政部牵头,国务院相关部门及各地区按职责分工负责)
(三)支持民间投资参与科技创新项目建设。鼓励民间资本积极参与国家产业创新中心、国家技术创新中心、国家能源研发创新平台、国家工程研究中心、国家企业技术中心等创新平台建设,支持民营企业承担国家重大科技战略任务。鼓励中央企业、行业龙头企业加强对民营企业新产品、新技术的应用,引导民营企业参与重大项目供应链建设。在稳定产业链供应链相关项目招投标中,对大中小企业联合体给予倾斜,鼓励民营企业参与。支持平台经济规范健康持续发展,鼓励平台企业加快人工智能、云计算、区块链、操作系统、处理器等领域重点项目建设。(国家发展改革委、科技部、工业和信息化部、国务院国资委、国家能源局等国务院相关部门及各地区按职责分工负责)
二、推动民间投资项目加快实施
(四)深化“放管服”改革。强化事前事中事后全链条全领域监管,全面开展市场准入效能评估,优化完善市场准入负面清单,健全重点案例督查督办机制,持续破除市场准入壁垒,创造公平市场准入环境。持续规范和完善以市场主体和公众满意度为导向的中国营商环境评价机制,不断优化市场化法治化国际化营商环境。支持各地区聚焦制造业、科技创新和服务业等民间投资重点领域,研究出台有针对性的具体支持措施,与符合政策鼓励方向的民间投资项目建立常态化沟通机制,密切跟进、主动服务,协调解决关键问题,营造有利于民间投资发展的政策环境。充分发挥全国投资项目在线审批监管平台作用,实现项目网上申报、并联审批、信息公开、协同监管,不断提高民间投资项目办理效率和服务质量。(国家发展改革委、科技部、工业和信息化部等国务院相关部门及各地区按职责分工负责)
(五)加快民间投资项目前期工作。加快民间投资项目核准备案、规划选址、用地用海、环境影响评价、施工许可等前期工作手续办理,落实各项建设条件。对符合法律法规和政策要求,在推动经济社会发展、促进产业转型、加快技术进步等方面有较强带动作用、投资规模较大的民间投资项目,积极纳入各地区重点投资项目库,加强用地(用海)、用能、用水、资金等要素保障,促进项目落地实施。(国家发展改革委、自然资源部、生态环境部、住房城乡建设部、银保监会、国家能源局等国务院相关部门及各地区按职责分工负责)
(六)健全完善政府守信践诺机制。在鼓励和吸引民间投资项目落地的过程中,要切实加强政务诚信建设,避免过头承诺,不开“空头支票”。地方各级政府要严格履行依法依规作出的政策承诺,对中小企业账款拖欠问题要抓紧按要求化解。加大失信惩戒力度,将政府拖欠账款且拒不履行司法裁判等失信信息纳入全国信用信息共享平台并向社会公开。(国家发展改革委、工业和信息化部、财政部等国务院相关部门及各地区按职责分工负责)
三、引导民间投资高质量发展
(七)支持制造业民间投资转型升级。鼓励民营企业立足我国产业规模优势、配套优势和部分领域先发优势,积极加大先进制造业投资,持续提升核心竞争力。鼓励民营企业应用先进适用技术,加快设备更新升级,推动传统产业高端化、智能化、绿色化转型升级,巩固优势产业领先地位。引导制造业民营企业顺应市场变化和高质量发展要求,充分发挥自身优势,积极开发新技术、推出新产品,构建新的增长引擎。(国家发展改革委、科技部、工业和信息化部等国务院相关部门及各地区按职责分工负责)
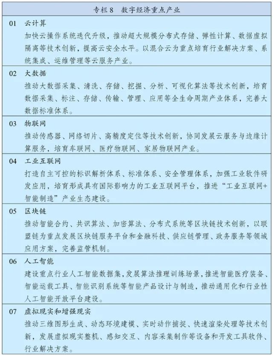
(八)鼓励民间投资更多依靠创新驱动发展。引导民间资本以市场为导向,发挥自身在把握创新方向、凝聚人才等方面的积极作用,持续加大研发投入,推动创新创业创造深入发展。支持有条件的地区建立混合所有制的产业技术研究院,服务区域关键共性技术开发。营造有利于科技型中小微企业成长的良好环境,鼓励民间资本参与5G应用、数据中心、工业互联网、工业软件等新型基础设施及相关领域投资建设和运营,发展以数据资源为关键要素的数字经济,积极培育新业态、新模式。(国家发展改革委、工业和信息化部等国务院相关部门及各地区按职责分工负责)
(九)引导民间投资积极参与乡村振兴。在充分保障农民权益的前提下,鼓励并规范民间资本到农村发展种苗种畜繁育、高标准设施农业、规模化养殖等现代种养业,参与高标准农田建设;支持民营企业投资农村新产业新业态,促进农业与文化体育、健康养老等业态融合,因地制宜发展休闲农业和乡村旅游产业,培育壮大特色产业。鼓励民间资本参与文化产业赋能乡村振兴建设,支持优势特色产业集群、现代农业产业园、农业产业强镇等项目,以及国家农村产业融合发展示范园建设,激发乡村产业发展活力。(国家发展改革委、民政部、农业农村部、文化和旅游部等国务院相关部门及各地区按职责分工负责)
(十)探索开展投资项目环境、社会和治理(ESG)评价。完善支持绿色发展的投资体系,充分借鉴国际经验,结合国内资本市场、绿色金融等方面的具体实践,研究开展投资项目ESG评价,引导民间投资更加注重环境影响优化、社会责任担当、治理机制完善。ESG评价工作要坚持前瞻性和指导性,帮助民营企业更好地预判、防范和管控投资项目可能产生的环境、社会、治理风险,规范投资行为,提高投资质量。(国家发展改革委牵头,国务院相关部门及各地区按职责分工负责)
四、鼓励民间投资以多种方式盘活存量资产
(十一)支持民间投资项目参与基础设施领域不动产投资信托基金(REITs)试点。在发行基础设施REITs时,对各类所有制企业一视同仁,加快推出民间投资具体项目,形成示范效应,增强民营企业参与信心。积极做好政策解读和宣传引导,提升民营企业参与基础设施REITs试点的积极性,拿出优质项目参与试点,降低企业资产负债率,实现轻资产运营,增强再投资能力。(证监会、国家发展改革委牵头,国务院相关部门及各地区按职责分工负责)
(十二)引导民间投资积极参与盘活国有存量资产。鼓励民间资本通过政府和社会资本合作(PPP)等方式参与盘活国有存量资产。通过开展混合所有制改革、引入战略投资人和专业运营管理方等,吸引民间资本参与基础设施项目建设、运营。对长期闲置但具有潜在开发利用价值的老旧厂房、文化体育场馆和闲置土地等资产,可采取资产升级改造与定位转型等方式,充分挖掘资产价值,吸引民间投资参与。(国家发展改革委、财政部、自然资源部、文化和旅游部、国务院国资委等国务院相关部门及各地区按职责分工负责)
(十三)通过盘活存量和改扩建有机结合等方式吸引民间投资。鼓励民间投资参与盘活城市老旧资源,因地制宜推进城镇老旧小区改造,支持通过精准定位、提升品质、完善用途,丰富存量资产功能、提升资产效益。因地制宜推广污水处理厂下沉、地铁上盖物业、交通枢纽地上地下空间、公路客运场站及城市公共交通场站用地综合开发等模式,拓宽收益来源,提高资产综合利用价值,增强对民间投资的吸引力。(国家发展改革委、自然资源部、住房城乡建设部、交通运输部等国务院相关部门及各地区按职责分工负责)
(十四)鼓励民营企业盘活自身存量资产。鼓励民营企业通过产权交易、并购重组、不良资产收购处置等方式盘活自身资产,加强存量资产优化整合。引导民营企业将盘活存量资产回收资金,用于新的助力国家重大战略、符合政策鼓励方向的项目建设,形成投资良性循环。(国家发展改革委、人民银行、银保监会等国务院相关部门及各地区按职责分工负责)
五、加强民间投资融资支持
(十五)加大对民间投资项目融资的政策支持。加强涉企信用信息共享应用,引导金融机构对民营企业精准信用画像,客观合理判断企业风险。建立和完善社会资本投融资合作对接机制,通过项目对接会等多种方式,搭建有利于民间投资项目与金融机构沟通衔接的平台。发挥政府性融资担保机构作用,按市场化原则对符合条件的交通运输、餐饮、住宿、旅游行业民间投资项目提供融资担保支持,扩大民营企业融资担保业务规模。(国家发展改革委、财政部、文化和旅游部、人民银行、银保监会等国务院相关部门及各地区按职责分工负责)
(十六)引导金融机构积极支持民间投资项目。推动金融机构按市场化原则积极采用续贷、贷款展期、调整还款安排等方式对民间投资项目予以支持,避免因抽贷、断贷影响项目正常建设。完善民营企业债券融资支持机制,加大对民营企业发债融资的支持力度。引导金融机构创新金融产品和服务,降低对民营企业贷款利率水平和与融资相关的费用支出,加大对符合条件的民间投资项目的支持力度。督促金融机构对民营企业债券融资交易费用能免尽免。(国家发展改革委、人民银行、银保监会、证监会等国务院相关部门及各地区按职责分工负责)
(十七)支持民营企业创新融资方式。鼓励国有企业通过投资入股、联合投资、并购重组等方式,与民营企业进行股权融合、战略合作、资源整合,投资新的重点领域项目。支持民间资本发展创业投资,加大对创新型中小企业的支持力度。支持符合条件的高新技术和“专精特新”企业开展外债便利化额度试点。(国家发展改革委、工业和信息化部、国务院国资委、外汇局等国务院相关部门及各地区按职责分工负责)
六、促进民间投资健康发展
(十八)深入落实降成本各项政策。落实落细党中央、国务院关于降成本的各项决策部署,畅通政策落地“最后一公里”,持续推动合理降低企业税费负担,鼓励金融机构合理让利,推进降低企业用能、用地、房屋租金等成本。及时研究解决突出问题,切实降低民营企业生产经营成本,推动政策红利应享尽享。(国家发展改革委、财政部、自然资源部、住房城乡建设部、人民银行、银保监会等国务院相关部门及各地区按职责分工负责)
(十九)引导民间投资科学合理决策。引导民营企业正确看待国内外经济形势,准确理解国家政策意图,客观认识困难和挑战,发掘新的投资机遇,找准未来发展方向。引导民营企业加强投资项目管理,掌握投资决策的理论和方法,不断提高投资决策的科学性和精准性,提升投资效益,坚持依法合规生产经营,实现健康可持续发展。(国家发展改革委等国务院相关部门,全国工商联及各地区按职责分工负责)
(二十)支持民营企业加强风险防范。鼓励民营企业聚焦实业、做精主业、提升核心竞争力,避免片面追求热点、盲目扩大投资、增加运营风险。引导民营企业量力而行,自觉强化信用管理,合理控制债务融资规模和比例,避免超出自身能力的高杠杆投资,防止资金链断裂等重大风险。(国家发展改革委、工业和信息化部、人民银行、银保监会等国务院相关部门及各地区按职责分工负责)
(二十一)进一步优化民间投资社会环境。落实鼓励民营经济发展的各项政策措施,促进民营经济发展壮大。依法保护民营企业产权和企业家权益,在防止资本无序扩张的前提下设立“红绿灯”,推出一批“绿灯”投资案例,规范和引导资本健康发展。做好拟出台政策与宏观政策取向一致性评估,防止出台影响民间投资积极性的政策措施。加强宣传引导,及时回应市场关切,稳定市场预期,增强民间投资信心,促进民间投资高质量发展。(国家发展改革委等国务院相关部门,全国工商联及各地区按职责分工负责)
免责声明:文章素材来源于网络,版权归原作者所有,不代表本平台观点,若有侵权,请联系删除。


